{{ variable.name }}
压有6s 7s 10s .这个可以自己改变焊点来改变电压.其他的没有区别.
有皮带程序和轮毂程序之分.两个不能通用.只是程序不一样.外观是一样的.需要什么程序就拍什么样的.以免发错货.
1套含:主控板*1,
遥控器*1
金属开关*1(轻触型,带绿色灯)
电量显示*1
每套都有配纸盒包装. 一套的包装重量是0.35kg.
包装盒尺寸:200mmx110mmx40mm
如何选择正确的控制器:
1.确认您的电池是多少电压
6串电池是25.2V 7串是29.4V 10串电池是36V
2.确认电机种类
外挂电机 链条,皮带传动 使用 皮带字样的控制器
轮毂电机,电机一体轮 请选择 轮毂字样的控制器
3.确认单驱双驱还是四驱
一个控制器带动一个电机是单驱
一个控制器带动二个电机是双驱
一个控制器带动四个电机是四驱
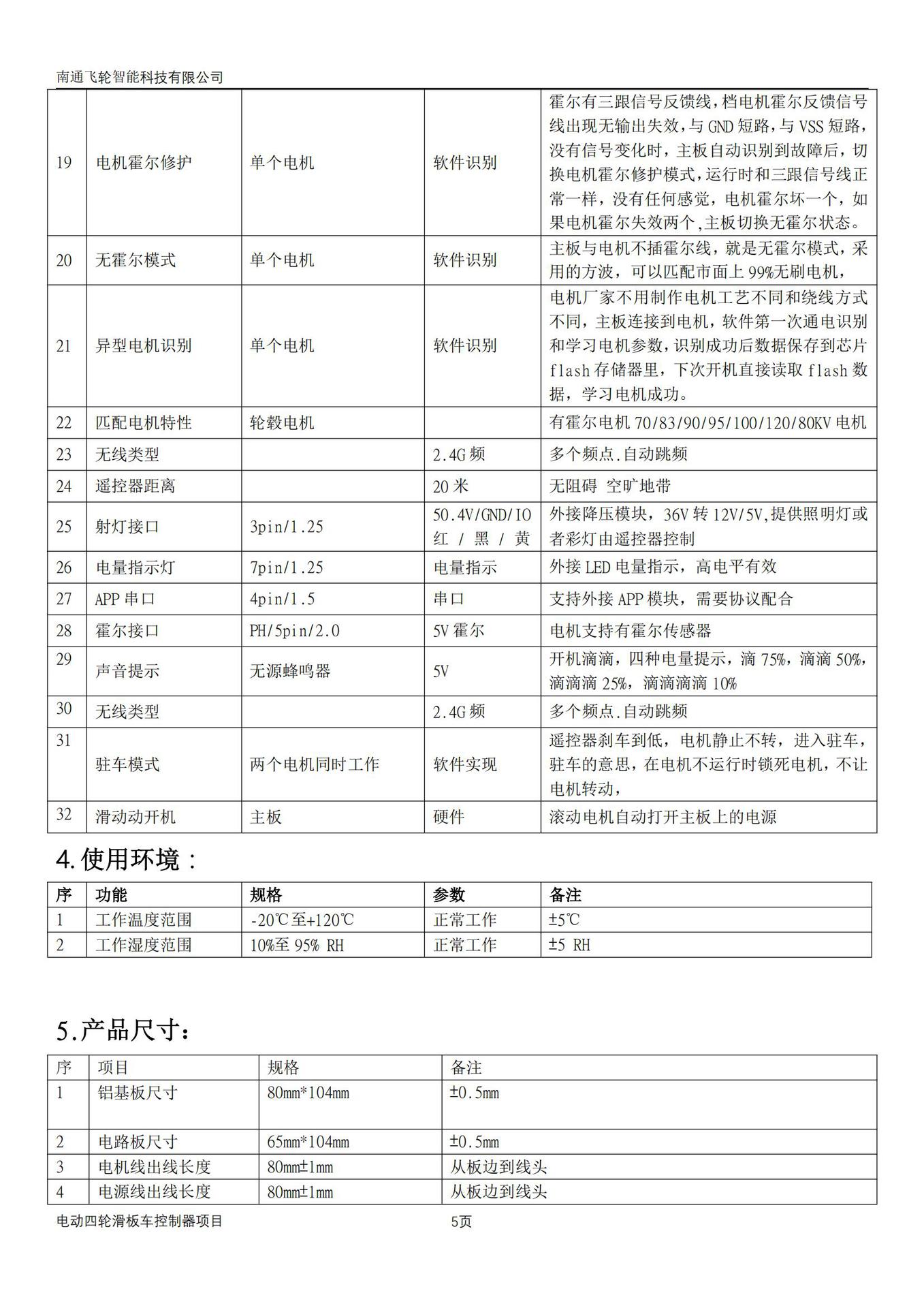
禁忌:不可并联电机线让单驱拖动两个电机
电动四轮滑板控制系统:
采用正玄波方案,性能比电调稳定,且不容易烧坏
特点:低速大扭矩
双向通讯,可通过遥控器查看滑板电量
低电压报警功能,欠压断电保护功能
承载重量:≤120KG
应用领域:滑板车、独轮车、扭扭车、平衡车
适合轮毂电机航模电机5055 5065 6354 6364 6374 6384
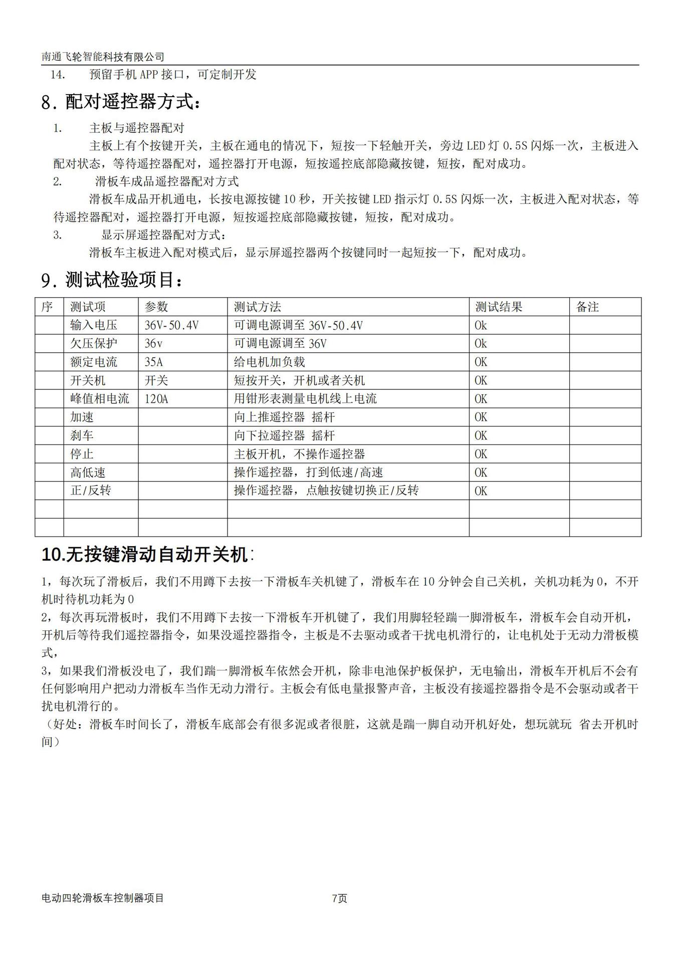
遥控器与主控制器匹配信号说明:
1:把主控接上电源
2:电源打开,等待两秒再长按开关键不放,大约6秒,待开关指示灯闪烁马上松手
3:打开遥控器开关,用一个小螺丝刀按一下遥控左下角小孔里面的按键。
4:遥控器关机待两秒再开机,等待遥控器信号灯与开关信号灯同时闪烁就说明配成功!
***********************************************
关于电机霍尔线接法说明:
目前控制器普通版本和标准版本需要对相序给出常规接法, 无刷电机为3相6拍控制,因此3根霍尔状态对应3根电机线6种输出状态,不同组合有36种接法,其中有6种接法能让电机运转正常,且这6种接法里有3种接法是正转另3种接法是反转。所以我们有必要掌握接线规则。
一:首先我们得让电机正常转起来,通常是霍尔插头直接插上,调整电机线。
以下给出6种规律接法,总有1种能让电机运转正常
1》电机线蓝色对控制器蓝色 电机线绿色对控制器绿色 电机线黄色对控制器黄色
2》电机线蓝色对控制器蓝色 电机线绿色对控制器黄色 电机线黄色对控制器绿色
3》电机线黄色对控制器黄色 电机线蓝色对控制器绿色 电机线绿色对控制器蓝色
4》电机线绿色对控制器绿色 电机线蓝色对控制器黄色 电机线黄色对控制器蓝色
5》电机线蓝色对控制器黄色 电机线黄色对控制器绿色 电机线绿色对控制器蓝色
6》电机线黄色对控制器蓝色 电机线蓝色对控制器绿色 电机线绿色对控制器黄色
总结以上规律我们可以编出一套顺口溜方便记忆
一般控制器是放在上方的,电机是放在下方的,我们可以这么记忆
1》颜色对颜色
2》蓝对蓝,其它2色对调
3》黄对黄,其它2色对调
4》绿对绿,其它2色对调
5》上蓝对下蓝,其它2色对调
6》上黄对下蓝,其它2色对调
霍尔有正有反,说明该电机是60°相位角,没有正反就是120°相位角。你可按原样放入(可稍稍用502瞬间胶固定)将三个霍尔的正极和负极分别并联后与电机引出线中细的红、黑线相连焊接(注意绝缘)将三个霍尔的信号线分别与电机引出线中细的黄、绿,蓝线相连焊接(注意绝缘)。
二:以上接法能让电机运转正常,但不一定是正转,如果你要调成正转可将电机线A相C相对调,霍尔线A相B相对调。














+6285289694926